Work

Experience design to evidence and progress the redesign and build of a complex, multi-stakeholder website

Department of Energy, Environment and Climate Action

Experience design
Horizon view of the sea against the sky

In Brief

In Detail

Challenge

With the Victorian Water Register (VWR) website more than ten years old, the Water Markets and Grid team from the Department of Energy, Environment and Climate Action (DEECA), were faced with a website that was confusing to some of their user base, didn’t meet best practice accessibility guidelines, and no longer met the requirements of a modern website. DEECA were looking to engage with VWR users, both internal and external to government to inform the design and build of a new website. They sort an evidence base required to generate the best product for Victorian communities and DEECA stakeholders, while addressing concerns that users had of the current VWR website. As part of a department wide Transformation program, alignment was needed with the broader program outcomes and timings.

Outcomes

Evidence-based design enabling the website build to move forward, resulting from our discovery research; and comprised a thorough suite of user validated, core website pages and dashboards designed and aligned with the Victorian Government’s Ripple 2.0 Design System and Single Digital Presence Alignment between industry and government stakeholders and decision makers on the VWR website’s purpose, information architecture, key user groups and their needs and aspirations A highly engaged client team, and third-party technical partner.

How it was done

Extensive qualitative research with 50 website users and stakeholders, in a mixed method approach Stakeholder workshops to understand needs, perceptions of website value, tasks undertaken, pain and positives experienced In depth interviews with VWR market participants and subject matter experts, to explore their needs, priority information, and observe in context their top-tasks and website behaviour Defined and refined an overall website purpose statement, and statements per user archetype Developed and tested a new information architecture to better meet users mental models of logical content grouping and naming, their viewing and interaction behaviour Design of an extensive suite of core pages, user flows, and data dashboards utilising the VicGov Ripple 2.0 Design System User testing to validate the designs of pages, dashboards, features, interactions, and user flows

The Water Markets and Grid (WMG) team, as part of the Department of Energy Environment and Climate Action are responsible for being the trusted source of truth for the latest water market data, market updates, and policy guidance, as well as providing the means to participate and trade in the Victorian Water Market. Prime Motive were engaged by the WMG team to give evidence and confidence for DEECA decision makers to move forward with the design and build of a new VWR website that would better meet the multi-facetted needs of its audiences now and into the future. This was achieved through insight gathered from extensive qualitative research and consultation with a wide range of user and stakeholders groups, resulting in alignment through a clear website purpose statement, greater understanding of audiences and their behaviour, a new information architecture, and a suite of user validate website designs and a library utilising VicGov’s Single Digital Presence.

A diagram of interrelated website audience archetypes

Extensive Engagement

Through extensive engagement with many and varied stakeholder groups, we gathered a wide ranging understanding of users' needs and points of view, arriving at a set of interrelated website audience archetypes grounded in evidence, which would help frame our work and subsequent thinking.

The Expert Market Facilitator
The Customer Supporter
The New Participant
The DEECA Contributor

Archetypes with extensive needs

We conducted phased workshops, interviews, and validation testing with water market participants, and internal and external DEECA stakeholders, to gather understanding of not only needs, but perceptions of value, top tasks, pains and positives experienced. From this we were able to develop, test and iterate a single overarching website purpose statement to help align contributors and decision makers. The overarching statement both encompassed and was built upon the unique website purpose statements defined for each major audience archetype.

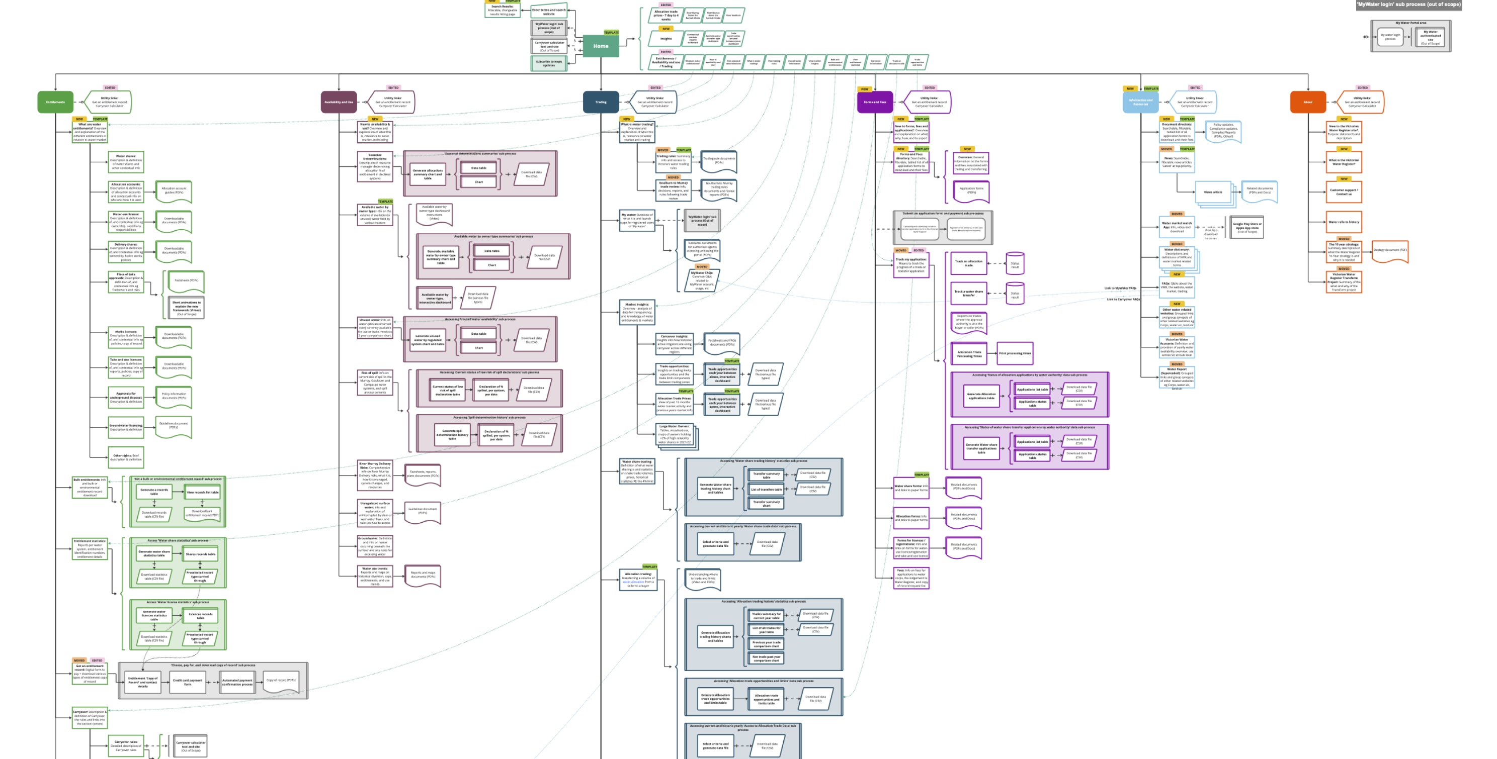
DEECA information architecture

Evidence for new information architecture

From our mixed method approach to research we gathered a large body of data from various sources, including analysis of site analytics. In making sense of the website’s function and use, we uncovered patterns in website views and user behaviour, mental models of content structure, naming, and navigation. The results were core to shaping and iterating a new website information architecture.

Validated and aligned designs

Bringing together and building upon our understanding of core user tasks, new navigation models needed, the requirements of data dashboards of varying complexity, the need to meet Accessibility guidelines, and to align with the Victorian Government’s Ripple 2.0 Design System and Single Digital Presence, a host of evidence based designs were created, validated and iterated. This suite of pages, screens, states, and library of components, templates, and assets gave both the Water Markets and Grid, and Transformation Project teams what they needed to roll out the development.

Example home page
Example content page
The discovery process has been the success we hoped for. From collaborative user and stakeholder consultation we developed a deep understanding of our stakeholders’ requirements.”
Glenn DunksProject Officer (Communications) - Water knowledge and insights, Department of Energy, Environment and Climate Action

All the foundations needed

A triptych of appropriately extensive, mixed method research; evidenced and thoughtfully crafted design; and collaborative, trust-filled client relations, came together in the perfect combination. It resulted in a shared understanding of audiences and their needs, a website purpose statement, new information architecture, and validated designs - giving our client the confidence they needed to move forward with building a better Victorian Water Register website.

Let's talk about how our team can help you.

Get in touch